Accueil
Mire couleur pour station ATV

Par HB9MPL,
Carlo Luè, Via Canevascini 20, CH-6900 Lugano, Suisse
 

Ce projet a été inspiré par la description de la mire "PIC Dream" par Alain Fort et Peter Knigth, qui a paru dans la revue britannique CQ-TV 180 du BATC. Le circuit expérimental décrit ci-dessous ainsi que le logiciel ont été développés par Salvatore, IW2KGH, tandis que le circuit définitif a été réalisé en collaboration avec Roberto, I2ROM, Carlo, IK2FYT et Guido, I2INN.

mir_bord.jpg (13492 octets)
La mire couleur terminée

Description

Le circuit est en mesure de générer une image en couleurs composée de plusieurs champs, c’est-à-dire:

  • En haut de l’écran apparaît un message défilant de droite à gauche, avec un texte pouvant avoir jusqu’à 51 caractères; il est possible, grâce à deux boutons, d’y écrire le texte, d’en modifier la vitesse de défilement ainsi que la couleur de fond
  • Au centre il y a une série de barres en couleurs
  • Le bas de l’écran peut contenir une inscription fixe avec un maximum de 9 caractères, ou une horloge, ou bien l’inscription et l’horloge présentées en alternance toutes les 4 secondes. L’inscription fixe, l’horloge et la couleur du fond peuvent être modifiées avec les deux boutons mentionnés plus haut.

Toutes les données et les inscriptions restent mémorisées dans une mémoire non volatile, excepté que pour l’horloge.

Le circuit génère également des signaux de basse fréquence: soit un ton continu à 244 Hz, ou bien deux tons alternés de 244 Hz et de 488 Hz. Il s’agit d’ondes carrées filtrées, et les deux possibilités peuvent être sélectionnées avec les mêmes boutons.

Cette réalisation a été conçue pour l’identification d’une station fixe ATV ou pour un répéteur. Ce circuit est indispensable pour le DX ou pour les contests ATV, parce qu’il est possible de relever d’un seul coup d’oeil toutes les données requises par le log: l’indicatif, le nombre de contest, le QTH locator, l’heure, la couleur et l’audio.

 

Réalisation

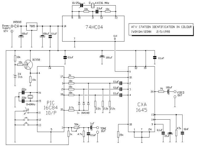
mirecoul.jpg (31011 octets)

Le schéma électrique est clair et montre bien tous les composants utilisés. En principe, il ne devrait pas y avoir de difficultés particulières, mis à part la précision de l’horloge qui nécessite quelques soins. En effet, pour obtenir une indication précise de l’heure, il est nécessaire de calibrer le quartz du PIC à 8 MHz en changeant les deux condensateurs qui y sont connectés. Afin de ne pas perturber l’étage haute fréquence avec des capacités parasites pendant le réglage, il est conseillé de faire la mesure à partir de la basse fréquence qui apparaît sur le pin 3 du PIC et de la régler jusqu’à obtenir une fréquence la plus proche possible de 244,14062 Hz. L’erreur journalière peut être calculée avec la formule suivante :

(fréquence mesurée / 244,14062 – 1) * 86’400

 Exemples.

(244,15500 / 244,14062 - 1) * 86’400 = 5,089 secondes par jour (retard)

(244,13300 / 244,14062 - 1) * 86’400 = -2,69 secondes par jour (avance)

mire_pnt.jpg (24918 octets) mirprint.jpg (16899 octets)

 

Le logiciel

Le listing du code source en assembleur peut être téléchargé ici. Le fichier mir_v05.asm fait 51 kB alors que le code objet mir_v05.hex fait 6 kB.

 

Combinaison des boutons pour introduire les données

La fonction du commutateur à deux positions, connecté à la pin 11, appelé ici "écriture"", est de permettre de passer du fonctionnement normal, dans la position "OFF", au mode qui permet l’introduction des données dans la position "ON", ce qui est signalé sur l’écran par l’apparition du curseur. Les deux boutons connectés aux pins 12 et 13 permettent, s'ils sont pressés en même temps, la sélection des caractères et le réglage de l'heure.

mir_qth.jpg (6171 octets)

Mémorisation du texte défilant:

Mettre le commutateur d’écriture en position "ON". Le défilement du texte s'arrête ce qui permet alors de modifier le texte à l'emplacement du curseur. Il faut manipuler le commutateur lorsque le début du texte à modifier apparaît en haut à droite de l'écran. On choisit alors le caractère désiré grâce aux boutons et on le mémorise en appuyant sur les deux en même temps. Ensuite le texte avance d’une position et on peut écrire le caractère suivant, et ainsi de suite jusqu’à  la fin de la phrase, qui doit se terminer avec un point. En basculant l’interrupteur en position "OFF", le texte se met à défiler. Pour sélectionner des espaces ou effacer un caractère, il faut choisir et mémoriser l’espace noir qui se trouve entre la lettre Z et le 0 (zéro).

Réglage de la vitesse de défilement:

Pour régler la vitesse de défilement du texte, on procède de la façon suivante: on met l’interrupteur d’écriture sur la position "ON" et on presse en même temps les deux boutons deux fois de suite. Avec le bouton de la pin 12 on peut alors changer la vitesse en choisissant une des 5 valeurs possibles, tandis qu’avec l’autre de la pin 13 on passe de la note de basse fréquence fixe à celles qui alternent et vice versa. On termine l’opération en remettant l’interrupteur sur la position "OFF".

Choix de la couleur du fond:

Tout en laissant le commutateur d'écriture sur "OFF", avec un bouton, on peut changer la couleur du fond du texte défilant et avec celle du texte fixe et de l'horloge.

Mémorisation du texte fixe:

Pour modifier le texte ixe, il faut commuteur sur "ON". En appuyant simultanément sur les deux boutons, le curseur se place au début du texte dans le champ d’en haut, dont le premier caractère est alors celui de l’inscription fixe, et il est possible de le changer en appuyant sur un bouton et de le mémoriser en appuyant sur les deux. On peut mémoriser 9 caractères au maximum. Pour terminer on remet le commutateur sur "OFF ".

mir_heur.jpg (4686 octets)

Réglage de l'heure:

Laisser le commutateur sur "OFF". En appuyant sur les deux boutons en même temps, l'heure apparaît. Avec un bouton on incrémente les heures et avec l’autre les minutes. En appuyant à nouveau sur les deux boutons, on affiche le texte fixe, et si on les tient pressés plus de trois secondes, l’affichage de l'heure alternera avec celui du texte fixe. Pour revenir à la normale il faut encore une fois appuyer sur les deux boutons.

Reset et initialisation:

Maintenir les deux boutons pressés au moment de l’allumage du circuit: ceci recharge l’EEPROM avec les valeurs de défaut.

 

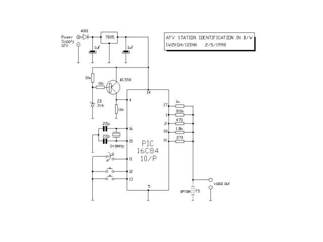
Mire, version monochrome

En conclusion de cet exposé nous mentionnerons une solution alternative pour ceux qui trouvent cette réalisation trop onéreuse. Salvatore a conçu un circuit réduit, bien qu’avec les mêmes fonctions et prestations du circuit décrit, qui fonctionne avec le même logiciel, mais avec une échelle de gris à la place des couleurs et avec des fonds noirs derrière les inscriptions.

Nous exprimons notre reconnaissance à Salvatore, IW2KGH, pour la réussite et à tout le staff pour le bon travail.

Bonne réalisation!

Carlo Luè HB9MPL